Executives
Group’s Shareholding
Organization Structure
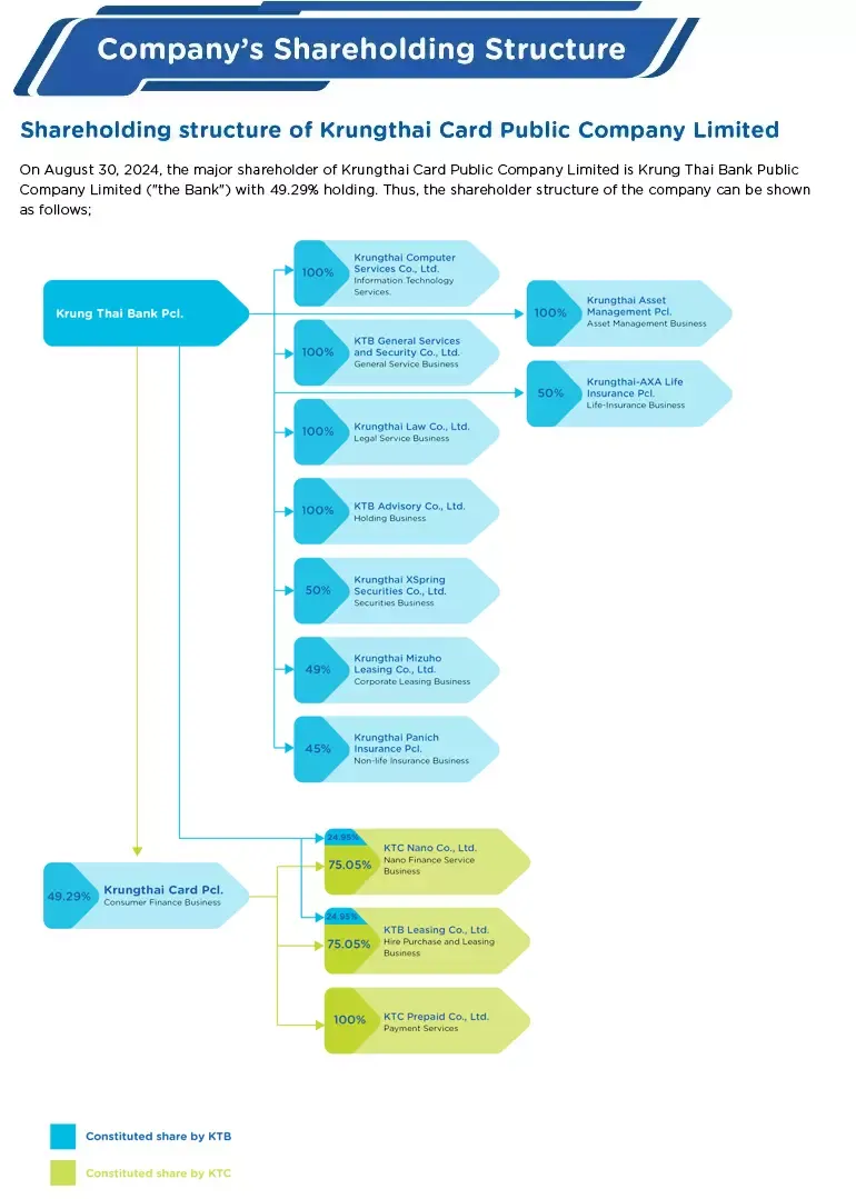
On August 30, 2024, the major shareholder of Krungthai Card Public Company Limited is Krung Thai Bank Public Company Limited (“the Bank”) with 49.29% holding. Thus, the shareholder structure of the company can be shown as follows;
View the full-sized image